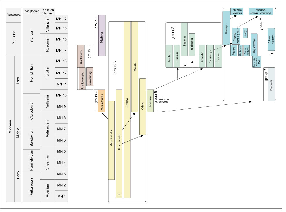
FIGURE 7. Stratigraphic distribution and possible phylogenetic relationships of taxa mentioned in the text. See text for tooth group definitions - thus according to Fejfar and Repenning (1998).

.